网站首页
关于我们
公司简介
企业文化
经营项目
新闻资讯
公司新闻
行业动态
公司展示
人才招聘
联系我们
新闻资讯
公司新闻
行业动态
主页
>
新闻资讯
>
公司新闻
>
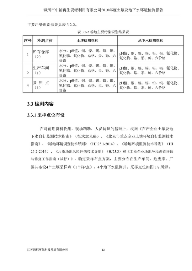
土壤地下水检测报告
来源:
admin
日期:
2019/09/18
浏览:
0
上一篇:
公示
下一篇:
中浦公司土壤地下水检测报告(2019年度)
首页
电话
短信
联系