网站首页
关于我们
公司简介
企业文化
经营项目
新闻资讯
公司新闻
行业动态
公司展示
人才招聘
联系我们
新闻资讯
公司新闻
行业动态
主页
>
新闻资讯
>
公司新闻
>
中浦公司土壤地下水检测报告(2019年度)
来源:
admin
日期:
2019/12/25
浏览:
0
上一篇:
土壤地下水检测报告
下一篇:
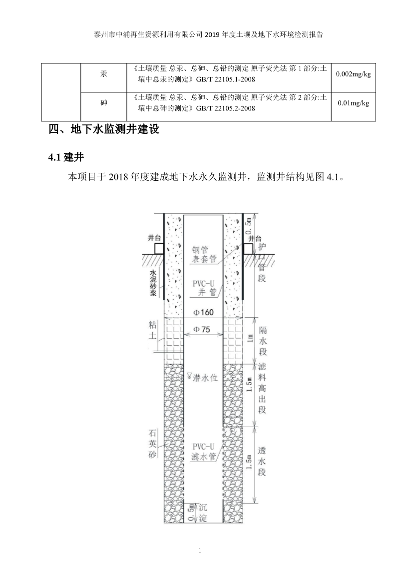
泰州市中浦再生资源利用有限公司地块
首页
电话
短信
联系